International Graduate Conference of Built Environment and Surveying
"Innovating Solutions in Built Environment and Surveying"
17 - 18 September 2023

Get GBES publications here:
Best Paper Award According to Theme| Paper Title | Author | |
|---|---|---|
| Real Estate | ||
| The Intangible Impacts of Servicescape Towards Business Performance | Syarah Syazwani Arifin | |
| University Land Used: Potential University Land Use to Generate Income | Muhamad Nur Fadhli Minhat | |
| Harvesting High-Rises: A Comprehensive Analysis of Urban Farming Practice and Issues | Umi Syahiidah Binti Suhaidi | |
| Legal Action Over Abandoned Rural Residential Land | Norhafiza Abdullah | |
| Architecture | ||
| Inclusive Design in Rail Transit Space: A Qualitative Study of The Riding Experience of Visually Impaired Commuters | Shi Wenwen | |
| A Study of Vernacular Building Materials in Bangladesh Based on Embodied Energy and Environmental Performance | Md Shafique Rahman | |
| Building Sustainability Awareness Amongst Architectural Students of Kaduna State University | Ibiyeye Aminat Idowu | |
| Critical Factors of Building Information Modelling Standards Implementation in Architectural, Engineering and Construction Industry in Sarawak, Malaysia | Elise Tan Lee Mei | |
| Geoinformation | ||
| Exploring The Importance and Application of Versioning In 3D City Model: A Review | Nabila Husna Idris | |
| 3D Kriging Interpolation for Traffic Noise Visualization: Designing Noise Observation Points and Valuation of Spatial Interpolation Accuracy | Nevil Wickramathilaka | |
| Application Of Local Derived Ionospheric Model in Solving Ambiguity of Baseline: Preliminary Study | Siti Syukriah Binti Khamdan | |
| Enhanced Decision Making in The Bridge Inspection Process by Means of Dashboard Approach | Masreta Binti Mohd @ Basri | |
| Landscape Architecture | ||
| Flood Adaptation Impacts of Blue-Green Infrastructure Through Hydrosocial Framework | Zul Azri Abd Aziz | |
| Exploring Bundle Bamboo Split (BBS) Technique in Bending Dendrocalamus Asper for Landscape Structure | Meor Abdullah Zaidi Meor Razali | |
| The Trends of Historic Urban Landscape Approach in China: A Systematic Review | Wang Jie | |
| Outdoor Learning in Islamic Educational Institutions Environment | Maziana Binti Mazlan | |
| Quantity Surveying | ||
| Towards A Conceptual Framework for Application of Computer Vision in Construction Cost Control | Abdulrasheed Madugu Abdullahi | |
| Addressing The Needs of Design for Safety (Dfs) Education Using Project-Based Learning (Pjbl) Approach | Mohammad Suzaime Sazali | |
| Managing Post-Disruption Supply Chain Recovery | Heng Shok Hui | |
| Skills Diversification on Quantity Surveyors Firms' Performance in Abuja, Nigeria | Isah Leje Mohammed | |
| Urban & Regional Planning | ||
| Computer Vision-Based Evaluation of Pedestrian Activity in Heterogeneous Traffic Environments: A Case Study of Kabul City Intersections | Zamir Karwand | |
| Transformation of Aboriginal Communities Towards the Regional Development of Iskandar Malaysia | Nurul Suliana Yusoff | |
| Urban Transport Interventions: Way Forward to Resilient City, Context of Lahore, Pakistan | Siddiqa Amin | |
| Malaysian's Sentiments on Suicide-Related Tweets During Transition Phase Of Covid-19 | Nor Zahida Binti Nordin |
Best Presenter Award According to Theme| Paper Title | Author | |
|---|---|---|
| Real Estate | ||
| University Land Used: Potential University Land Use To Generate Income | Muhamad Fadhli Minhat | |
| Harvesting High-Rises: A Comprehensive Analysis Of Urban Farming Practice And Issues | Umi Syahiidah Binti Suhaidi | |
| Strata Lease Schemes For Township Development: A Case Study Of Bandar Baru Ayer Itam In Penang | Nur Huzaifah Binti Zainal | |
| Land Use Practices Causing Climate Change: A Review | Sia Pong Hock | |
| Legal Action Over Abandoned Rural Residential Land | Norhafiza Abdullah | |
| Architecture | ||
| Application Of Shading Devices And Other Thermal Performance Solutions To Maximize Thermal Performance Of High-Rise Curtain Wall Office Working Spaces: A Current Review | Abdul Christopher Ileanwa | |
| A Bibliometric Analysis Of Artificial Intelligence The Field Of Heritage Buildings (2013-2023) | Li Bo | |
| The Revitalization And Modernization Of Manchurian Window Of Lingnan Architectural Decorative Art | Ouyang Yifei | |
| Geoinformation | ||
| Assessment Of Farmer Characteristics And Design Preferences On Location-Based Pest And Disease Reporting Service For Digital Agriculture: A Preliminary Analysis | Mohamad Jahidi Bin Osman | |
| Adaptation 4D And 5D BIM For BIM/GIS Data Integration In Construction Project Management | Wan Nor Fa'aizah Bt Wan Abdul Basir | |
| An Insight On Tectonic Motion Changes In Malaysia Via Global Positioning System (GPS) Measurements | Amir Husni Bin Kamaludin | |
| Integration Of Airborne Uav Lidar And Terrestrial Lidar System For Accurate 3D Building Model Construction? | Mohd Hafis Bin Mohd Room | |
| Integration Of Interferometry And Altimetry Techniques For Comping And Reducing The Desertification Phenomena In Iraq | Murtadha Aryan Menekher Al-Ghezzi | |
| Landscape Architecture | ||
| Exploring Bundle Bamboo Split (Bbs) Technique In Bending Dendrocalamus Asper For Landscape Structure | Meor Abdullah Zaidi Meor Razali | |
| Outdoor Learning In Islamic Educational Institutions Environment | Maziana Binti Mazlan | |
| Quantity Surveying | ||
| Potentials Of Digital Technology Capability In Construction Industry: A Study In Managers' Level | Muhamad Shafiq Bin Johari | |
| Construction Project Cost Estimation Software Utilization In Construction Industry | Kumalasari Binti Kipli | |
| Additional Development Cost Components For Smart Living Housing Development | Koh Fung Chieng | |
| Explore The Possibility Of Shifting Face-To-Face To Full Online Teaching For Quantity Surveying Programme | Ibtisam Azwani Mat Ya'acob | |
| Urban & Regional Planning | ||
| Applications Of Biomimicry To Urban Planning: Interrogating The Relevance Of Emerging Approaches To Design Cities By Inspiring From Nature | Sofiane Madmar | |
| Challenges And Potential Solutions In Implementing Strata Subdivision Termination For Urban Redevelopment: A Review | Ilmiah Binti Bakri | |
| Liveable Neighbourhood: Perspective Of Attribute In Urban Planning | Nabiha Binti Mohd Khusairy | |
| Potential Of The Establishment Of A Single Authority For Affordable Housing Provision In Malaysia | Haidaliza Binti Masram | |
| Computer Vision-Based Evaluation Of Pedestrian Activity In Heterogeneous Traffic Environments: A Case Study Of Kabul City Intersections | Zamir Karwand | |
| A Systematic Literature Review Of Artisan Entrepreneurship Definition | Nor Fatimah Abd Hamid | |
| Youth Participation In Rural Tourism: Factors And Challenges | Rut Binti Douni | |
| The Challenges Of Urban Environment And Mental Health: An Overview | Nur Hanie Irdina Binti Jamaludin | |
| A Review Of Agent Based Model Development In Urban Studies | Noordini Binti Che'man |
The Faculty of Built Environment and Surveying, Universiti Teknologi Malaysia, in conjunction with the Post Graduate Student Society and Universiti Teknologi Malaysia, is proud to present the International Graduate Conference of Built Environment and Surveying (GBES 2023). This upcoming conference is an exceptional opportunity for attendees to acquire the latest industry and academic insights. Our aim is to share knowledge and best practices from a wide range of built environment disciplines. Furthermore, the conference will provide a unique avenue to showcase recent developments and identify emerging trends, laying the groundwork for future growth areas. As a result, attendees can look forward to exploring an abundance of opportunities to market their expertise and the latest innovations. Join us for GBES 2023 and be part of an unforgettable experience.
Download conference poster here.
Conference themes and topics include (but are not limited to):
| 16 May 23 May 2023 | Submission of Abstract |
| 23 May 25 June 2023 |
Notification of Acceptance |
| 30 July 12 August 2023 |
Full Paper Submission Deadline |
| 15 August 2023 | Full Paper Acceptance (Camera Ready) |
| 10 September 2023 |
Presentation Slides Submission |
| 17 - 18 September 2023 |
Conference Day |
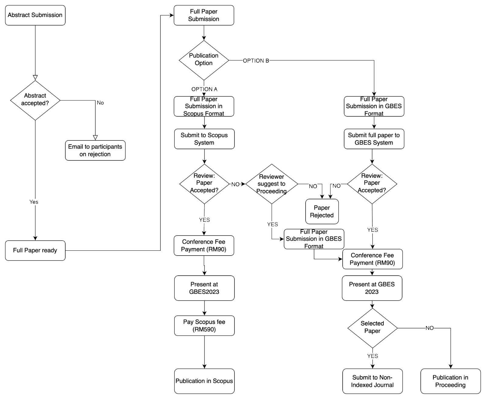
Submission for Scopus Proceedings (Option A) are officially closed. However fret not! Submissions for GBES 2023 Proceedings (Option B) is still open until 12 August 2023! HURRY before this final deadline closes!
Kindly follow your preferred submission link:
Option A: Full Paper submission (via Morressier): Registration is now closed.
Option B: Full Paper submission: (deadline 12 August 2023) https://forms.gle/YU73MH9Gs8iBioBX8
Authors are presented with two options for publication. Option A offers the chance to publish in Scopus proceeding, ensuring high visibility and potential for increased citations. Option B is the GBES 2023 proceeding (non-indexed), which provide a focused platform for collaboration and networking. Consider your research goals and audience to make the best choice for your work.
*Option A:
Scopus Proceeding
Full Paper Template: shorturl.at/cfino
Full Paper Guidelines: shorturl.at/dfuxB
Sample Full Paper: shorturl.at/dhiUX
*Option B:
GBES 2023 Proceeding
Full Paper Template: shorturl.at/iLQ38
* All fees displayed are for publication in the non-indexed conference proceeding of GBES 2023.
** An additional fee is chargeable for publishing in the Scopus-indexed conference proceeding of GBES 2023.
GBES 2023 offer two publication options for authors:
Option A: Scopus Indexed Publication (with additional fee)
Your accepted paper can be published in a Scopus indexed proceeding. This prestigious option provides increased visibility and recognition within the academic community. Please note that there may be an additional fee associated with this choice.
Option B: Non-indexed Conference Proceeding
Alternatively, you have the opportunity to publish your paper in a non-indexed conference proceeding. While this option may not provide the same level of visibility as the Scopus indexed publication, it offers a platform to showcase your research and contribute to the dissemination of knowledge.
#Note: We kindly inform you that in order to be eligible for Scopus publication (Option A), GBES 2023 have implemented a policy allowing a maximum of two papers per author or co-author. However, we would like to highlight that an exemption will be granted to the main supervisor of the student, enabling them to appear as co-author in more than two papers authored by their students. This exemption recognizes the pivotal role of supervisors in guiding and supporting their students' research endeavors. Should you have any further inquiries or require additional clarification, please do not hesitate to reach out to us.
For submissions eligible for Scopus publication (Option A), please be informed that accepted papers will be forwarded to IOP Publishing for inclusion in the IOP Conference Series: Earth and Environmental Science. The assessment of paper quality will be conducted by the Editors of IOP Publishing, who will determine whether the papers meet the criteria for inclusion in the IOP Conference Series: Earth and Environmental Science.
It is important to note that authors are responsible for ensuring that their papers meet the quality standards set by IOP Publishing. The decision to accept or decline papers ultimately rests with the editors of IOP Publishing, who reserve the right to reject papers that, in their judgment, do not meet the desired quality standards. Please be aware that this decision is beyond the control of the GBES 2023 organizer.
Register here:
https://forms.gle/2hgzQPj14GMRky7n9